PG电子官方网站-PG电子智能科技有限公司

您好!欢迎访问PG电子智能科技有限公司官方网站!16年专注智能驾驶技术研发

研发中心
MON-FRI 9:00-18:00

技术服务热线
13361299266

总部地址
山东省青岛市李沧区金水路328号D区9号

新闻动态

【热点】投资先行 深度聚焦 深化合作 小米全面构建智能汽车产业链生态系统

来源:网络日期:2025-08-11 浏览:

  小米汽车产业链生态系统;小米汽车SU7供应链图谱;小米汽车产业链投资图谱

  2024年3月28日,小米在汽车发布会上正式公布了其首款量产智能电动汽车小米SU7,这也标志着小米集团正式由“投资人”步入“竞争者”行列。回顾小米智能汽车业务布局脉络,可以发现小米进军智能汽车领域并非一时兴起,而是通过投资产业链初创企业、深度聚焦核心技术、供应链企业深化合作逐步入局,构建一个覆盖智能汽车全产业链的生态系统。

  小米构建智能汽车全产业链生态系统主要分为三大路径:一是投资先行,通过投资初创企业等全面构建产业链生态;二是通过企业自研,强势切入电机、电池、大压铸、智能驾驶、智能座舱等核心技术环节;三是深化合作,采用直接与供应商合作方式,为智能汽车业务赋能。从环节特点来看,小米投资及自研主要集中在电动化、智能化等核心环节,在电气电子、底盘/车身内外饰主要以合作为主。

  通过三大路径,小米汽车上游已覆盖电池材料、半导体等相关领域,中游已覆盖电动化系统零部件、智能座舱系统、智能驾驶系统等核心环节,下游已布局汽车后服务市场,全面构建产业链生态系统。

【热点】投资先行 深度聚焦 深化合作 小米全面构建智能汽车产业链生态系统(图1)

  从小米汽车SU7的主要环节供应商来看,小米投资企业泽景电子AR-HUD产品均已供应小米SU7车型,小米SU7 Pro及小米SU7Max搭载禾赛超高清远距激光雷达AT128,具备高阶智能驾驶功能,分别于2024年4月和5月开启交付。

【热点】投资先行 深度聚焦 深化合作 小米全面构建智能汽车产业链生态系统(图2)

  自决定涉足汽车领域以来,小米先PG电子网站后投资出行服务、汽车交易、物流配送、车险维修等汽车后服务市场相关领域;在官宣造车前期,小米对汽车后服务市场的投资逐渐收紧,投资重点转移至自动驾驶、汽车半导体等领域;在官宣造车后期,小米投资汽车智能化环节投资节奏明显提速,智能驾驶、智能座舱、车用芯片、传感器等领域投资强度提升。截至目前,小米及小米系投资机构已累计投资近百家智能汽车产业链上下游相关企业,全面构建智能汽车产业链生态。

【热点】投资先行 深度聚焦 深化合作 小米全面构建智能汽车产业链生态系统(图3)

【热点】投资先行 深度聚焦 深化合作 小米全面构建智能汽车产业链生态系统(图4)

  随着汽车智能化(包括智能驾驶和智能座舱)和电动化的持续演进,相关环节价值含量越来越高,车企势必要将这些核心技术掌握在自己手中,掌握话语权。电动化系统零部件(电池、电机等)、智能座舱、智能驾驶、智能化底盘、一体化压铸等均成为车企自研重点环节。

【热点】投资先行 深度聚焦 深化合作 小米全面构建智能汽车产业链生态系统(图5)

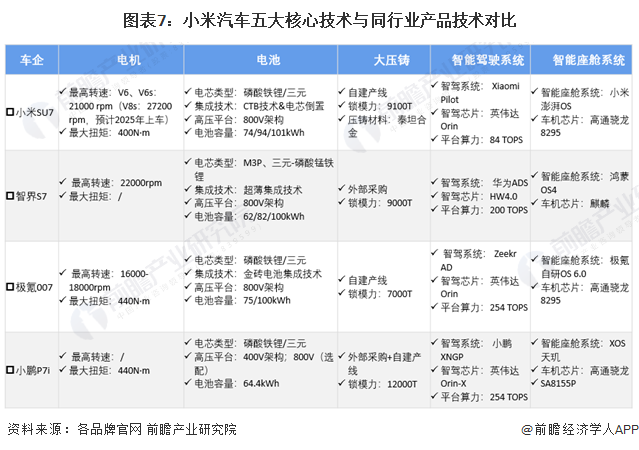
  除了通过投资参股布局产业链相关环节,小米聚焦电机、电池、大压铸、智能驾驶、智能座舱等五大汽车核心环节,进行技术攻坚,打造汽车产品核心竞争力。具体来看,在电机环节,小米与汇川科技、联合汽车电子合作研发的超级电机V6、V6s在转速、功率密度方面赶超保时捷、特斯拉,而由小米自主研发生产的V8s转速达27200 rpm,实现电机功率密度10.14kw/kg,预计2025年上车;在电池环节,小米以提升体积化率为发力点,自研CTB一体化电池技术和行业首创的电芯倒置技术,提高电池包的空间利用率达77.8%;在大压铸环节,小米自主定设计9100吨一体化大压铸设备集群系统,并完成了大压铸全套流程及标准自研,同时自研出高强高韧免热处理环保压铸材料“泰坦合金”,成为国内唯一拥有可量产自研大压铸材料的汽车厂商;在智能驾驶环节,小米全栈自研智能驾驶技术,通过自适应变焦BEV技术、道路大模型、超分辨率占用网络技术3项技术,分别提高了感知和识别技术,目前智能驾驶专属团队规模超过1000人;在智能座舱环节,小米基于小米澎湃OS,打造人车家全生态打造闭环。

【热点】投资先行 深度聚焦 深化合作 小米全面构建智能汽车产业链生态系统(图6)

  但从与其他竞品汽车对比来看,在电机环节,小米超级电机V6、V6s性能略逊与智界S7;在电池环节,小米SU7相对于其他竞品汽车的亮点在于其创新性的集成技术,但从数据来看,电池容量上要略低于极氪007;在压铸环节,小米是国内唯一拥有可量产自研大压铸材料的汽车厂商,优势较为明显,但是在锁模力上,小鹏拥有目前吨位高达12000吨的一体压铸机,并即将扩展一台16000吨的压铸机,竞争较为激烈;在智能驾驶水平上,小米与其他竞品汽车存在较大差距;在智能座舱系统上,基于米家的全球生态布局,在智舱方面展现出较强的生态应用体验。

【热点】投资先行 深度聚焦 深化合作 小米全面构建智能汽车产业链生态系统(图7)

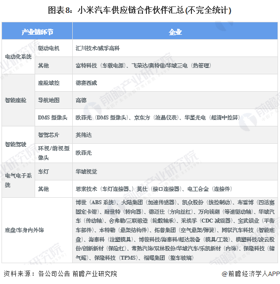
  在传统硬件方面,小米多是采用直接与供应商合作方式,为智能汽车业务赋能。据不完全统计,除了国外供应商外,国内已经有40多家产业链公司成为小米汽车的合作伙伴。未来,随着小米汽车业务大规模铺开,供应链合作伙伴后续或将持续扩容。

【热点】投资先行 深度聚焦 深化合作 小米全面构建智能汽车产业链生态系统(图8)

  更多本行业研究分析详见前瞻产业研究院《中国智能网联汽车(ICV)行业发展模式与投资战略规划分析报告》。

  同时前瞻产业研究院还提供产业大数据产业研究报告产业规划园区规划产业招商产业图谱智慧招商系统行业地位证明IPO咨询/募投可研专精特新小巨人申报十五五规划等解决方案。如需转载引用本篇文章内容,请注明资料来源(前瞻产业研究院)。

  更多深度行业分析尽在【前瞻经济学人APP】,还可以与500+经济学家/资深行业研究员交流互动。更多企业数据、企业资讯、企业发展情况尽在【企查猫APP】,性价比最高功能最全的企业查询平台。

  2025年全球功率半导体行业发展现状市场主要受到SiC和GaN功率器件拉动【组图】

  2025年全球功率半导体行业发展现状市场主要受到SiC和GaN功率器件拉动【组图】

  重磅!2025年中国及部分省市多模态大模型行业政策汇总及解读(全)政策鼓励多模态大模型应用场景创新

  本报告利用前瞻产业研究院长期对智能网联汽车行业市场跟踪搜集的一手市场数据,全面而准确的为您从行业的整体高度来架构分析体系。报告主要分析了智能网联汽车行业发展环...

【热点】投资先行 深度聚焦 深化合作 小米全面构建智能汽车产业链生态系统(图9)

【热点】投资先行 深度聚焦 深化合作 小米全面构建智能汽车产业链生态系统(图10)

  前瞻产业研究院中国产业咨询领导者,专业提供产业规划、产业申报、产业升级转型、产业园区规划、可行性报告等领域解决方案,扫一扫关注。

  2025年中国供应链金融行业运营模式 现阶段供应链金融模式发展成熟【组图】

  2025年中国医药流通行业区域现状 长江经济带是全国主要的医药流通地区【组图】

  2025年中国靶材行业龙头企业分析:行业龙头地位巩固,海外市场拓展实力强劲【组图】

  2025年中国口腔种植市场需求分析:年轻人是消费主力,老年人需求潜力大

  2025年中国呼叫中心系统构成现状 多系统协作提升呼叫中心服务效率【组图】

  我们正不可逆地进入“倍速社会”,这也是泡泡玛特、小米YU7与即时零售成功的原因

新闻动态 丨NEWS

联系方式丨CONTACT

  • 全国热线:13361299266
  • 传真热线:0532-85912223
  • 业务咨询:13361299266
  • 企业邮箱:tech@pg-smarttech.com
首页
电话
邮件
咨询